|
手机版
行业资讯
工艺技术
行业名录
产 品 库
复材商城
行业展会
复材影视
复材学院
复材图库
疑难问答
资料下载
会议专题
复材人
首页
行业资讯
工艺技术
行业名录
产 品 库
复材商城
行业展会
复材影视
复材学院
复材图库
疑难问答
资料下载
会议专题
复材人
复材制品
树脂基体
原辅材料
纤维织物
生产设备
助剂填料
保温材料
耐火材料
模具工装
手糊工具
当前位置:
首页
»
行业资讯
»
市场评述
» 正文
中国巨石前三季度净利润预增220%~260%
发布日期:2021-10-21 来源:中国巨石 浏览次数:
393
核心提示:中国巨石于10月18日晚间发布业绩公告,预计 2021 年前三季度实现归属于上市公司股东的净利润与上年同期相比,将增加281,514 万元
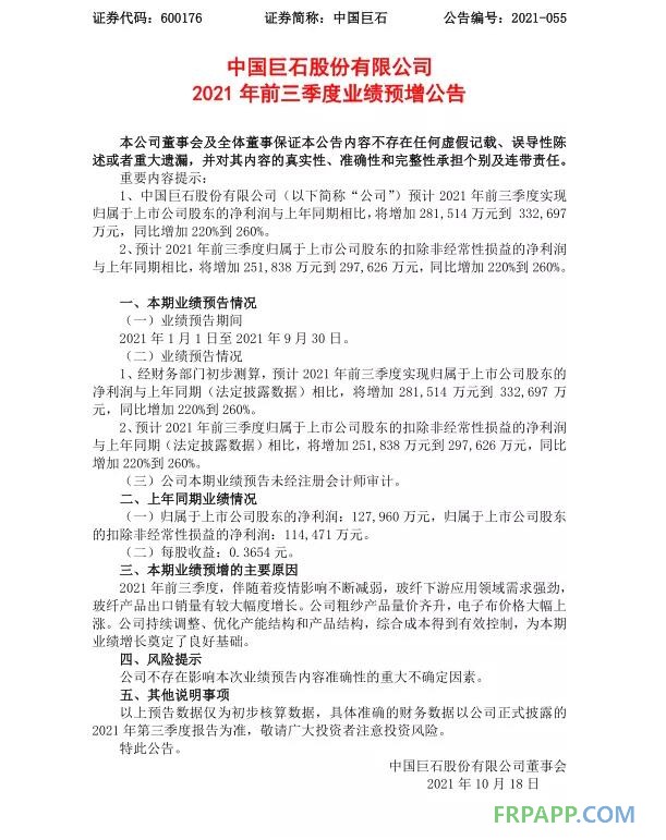
中国巨石于10月18日晚间发布业绩公告,预计 2021 年前三季度实现归属于上市公司股东的净利润与上年同期相比,将增加281,514 万元到332,697万元,同比增加 220%到260%。归属于上市公司股东的净利润:127,960 万元,归属于上市公司股东的扣除非经常性损益的净利润:114,471 万元。
业绩预增的主要原因:2021 年前三季度,伴随着疫情影响不断减弱,玻纤下游应用领域需求强劲,玻纤产品出口销量有较大幅度增长。公司粗纱产品量价齐升,电子布价格大幅上涨。公司持续调整、优化产能结构和产品结构,综合成本得到有效控制,为本期业绩增长奠定了良好基础。
中国巨石2021中报显示(点击查看),公司主营收入85.6亿元,同比上升75.0%;归母净利润25.97亿元,同比上升240.68%;扣非净利润25.12亿元,同比上升262.99%。
关键词:
碳纤维
树脂
玻璃纤维
复合材料
玻璃钢
风电
下一篇:
重庆三磊玻纤积极推进二线工程进度,实现技术升级、增产扩能
上一篇:
线密度、纱团缺陷检测线已完成调试发货
[
行业资讯搜索
] [
加入收藏
] [
告诉好友
] [
打印本文
] [
违规举报
] [
关闭窗口
]
同类行业资讯
• 碳纤维铝蜂窝板应用广泛 碳纤维铝蜂窝板加工热
• 博实碳纤维无人机机臂加工 工业碳纤机器人手臂
• 东丽开发出用于碳纤维复合材料的高速热焊接技术
• 碳纤维圆管3K固化定制 博实碳纤维管加工抗撞击
• 博实碳纤维隔离套耐热性良好 碳纤维加强套定制
• 碳纤维芳纶蜂窝板不同厚度定制 碳纤维蜂窝板隔
• 碳纤维牙叉高模量热压成型 碳纤维工业机械手臂
• 碳纤维机械臂加工提高机器人性能 工业机器人手
• 碳纤维箱体抗震动耐挤压 碳纤维运输箱定制含碳
• 博实碳纤维方管使用稳定性好 碳纤维矩形管非标
推荐图文
碳纤维复合材料在汽车
本周树脂售价继续上调
迎合汽车产业链新风向
“复材人”大讨论~之
推荐行业资讯
2月13日树脂价格指数
12月12日树脂价格指数
11月21日树脂价格指数
热固性与热塑性增材制造技术差别及发展历程
中国巨石:进入10月热塑行业明显回暖,预计风电纱明年需求会好于今年
11月14日树脂价格指数
经编复合材料在不同领域的应用
加速实现汽车轻量化!论复合材料在汽车终端市场上的应用
11月7日树脂价格指数
10月24日树脂价格指数
点击排行
2月13日树脂价格指数
网站首页
|
关于我们
|
联系方式
|
版权声明
|
版权隐私
|
网站地图
|
(c)2013-2020 复合材料应用技术网 All Rights Reserved
鲁ICP备2021047099号
关注复合材料应用技术网微信